Service Desk: First Level Support für betriebliche Postdienste
Facility Management: Postdienste » Strategie » Service Desk
Die Rolle des Service Desks im First Level Support für betriebliche Postdienste im Facility Management
Betriebliche Postdienste sind essenziell für den reibungslosen Versand, Empfang und die Verteilung von Briefen, Paketen, Dokumenten und interner Kommunikation in einem Unternehmen. Dabei kommt der betrieblichen Poststelle eine zentrale operative Rolle zu, während der Service Desk ausschließlich First Level Services übernimmt. Das bedeutet, dass der Service Desk keine Postbearbeitung durchführt, sondern lediglich Anfragen zu Postdienstleistungen entgegennimmt, Informationen bereitstellt und Probleme an die zuständigen Stellen weiterleitet. Mit diesen Aufgaben sorgt der Service Desk für eine reibungslose Abwicklung der betrieblichen Postdienste.
Effiziente Postdienste im Unternehmen
Entgegennahme und Weiterleitung von Anfragen zu betrieblichen Postdiensten
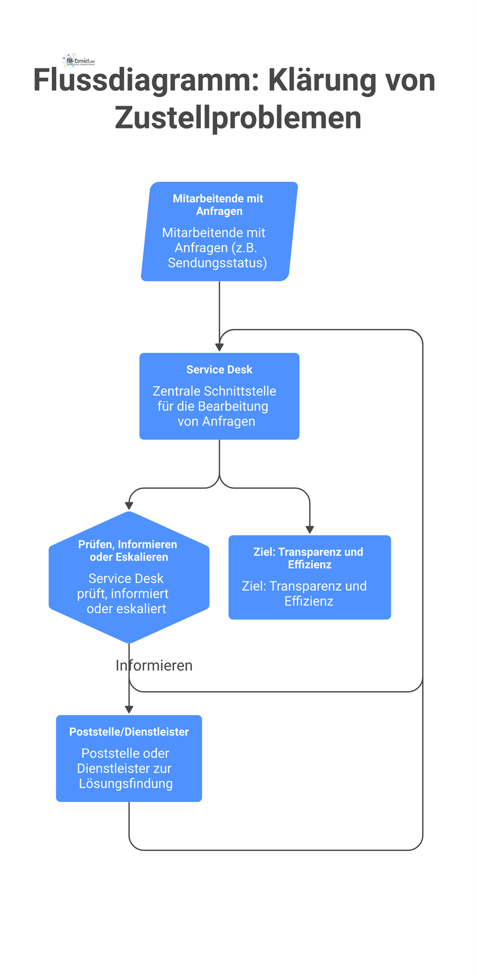
Der Service Desk dient als erste Anlaufstelle für Mitarbeitende und externe Partner, wenn es um Fragen oder Probleme im Zusammenhang mit betrieblicher Post geht.
Typische Anfragen an den Service Desk:
"Wann werden interne und externe Postsendungen verteilt?"
"Wo kann ich ein Paket für den Versand abgeben?"
"Wie funktioniert die Zustellung von Einschreiben oder Kurierdiensten?"
"Welche internen oder externen Postdienstleister werden genutzt?"
"Gibt es eine zentrale Sammelstelle für eingehende Lieferungen?"
Aufgaben des Service Desks:
Bereitstellung von Informationen zu Abholzeiten, Postverteilung und Versandoptionen
Verweis auf die betriebliche Poststelle für konkrete Postbearbeitungen
Weiterleitung von Beschwerden oder besonderen Postanfragen an die Poststelle
Unterstützung bei der Nutzung digitaler Sendungsverfolgungssysteme
Kommunikation über Änderungen in den Postdiensten (z. B. geänderte Abholzeiten, neue Versanddienstleister)
Typische Anfragen zur Sendungsverfolgung:
"Meine Sendung wurde nicht zugestellt – können Sie den Status prüfen?"
"Kann ich eine Sendung nachverfolgen?"
"Wie lange dauert der interne Postlauf?"
"Kann die Poststelle ein Paket zurückhalten, da ich nicht im Büro bin?"
Aufgaben des Service Desks:
Unterstützung bei der Nutzung von Sendungsverfolgungssystemen
Überprüfung, ob die betriebliche Poststelle eine Sendung bereits erhalten hat
Eskalation von unzustellbaren oder fehlgeleiteten Sendungen an die Poststelle oder den Versanddienstleister
Information über Laufzeiten und Prozesse bei internen und externen Postsendungen
Typische Sonderanfragen:
"Wie kann ich ein Einschreiben versenden?"
"Welche Optionen gibt es für den Expressversand?"
"Wie funktioniert der Dokumentenversand mit vertraulichen Unterlagen?"
"Kann ich eine Postsendung für eine bestimmte Person reservieren lassen?"
Aufgaben des Service Desks:
Bereitstellung von Informationen zu Sonderversandarten (z. B. Einschreiben, Express, internationale Sendungen)
Verweis an die betriebliche Poststelle für die konkrete Abwicklung
Erfassung und Eskalation von Sonderanforderungen an das Facility Management
Unterstützung bei digitalen Lösungen für den Dokumentenversand
Unterstützung bei interner Postverteilung und Postfächern
Viele Unternehmen haben interne Postverteilungsprozesse oder persönliche Postfächer für Mitarbeitende. Der Service Desk hilft dabei, Fragen zur internen Postverteilung zu klären.
Typische Anfragen zur internen Postverteilung:
"Wann wird die interne Hauspost verteilt?"
"Wo kann ich interne Sendungen abgeben?"
"Kann ich mein persönliches Postfach für Sendungen nutzen?"
"Kann meine Post an einen anderen Standort weitergeleitet werden?"
Aufgaben des Service Desks:
Bereitstellung von Informationen zu Abholzeiten und Verteilprozessen
Erklärung der Nutzung interner Postfächer und Verteilerwege
Koordination mit der Poststelle bei internen Umverteilungsanfragen
Weiterleitung von Änderungen bei internen Postverteilungsplänen an die Facility-Abteilung
Aufgaben des Service Desks:
Erfassung und Weiterleitung von Beschwerden oder Problemen mit Postdiensten
Kommunikation über Störungen im Postbetrieb (z. B. Verzögerungen, Systemausfälle)
Sicherstellung der Erreichbarkeit der richtigen Ansprechpartner
Koordination mit externen Paket- und Postdienstleistern
Bessere Koordination zwischen den Abteilungen
Schnelle Eskalation bei Problemen mit externen Dienstleistern
Verbesserung der Postdienste durch klare Kommunikationsprozess
