Digitalisierung von Postdiensten: Strategien für Datenschutz und Mitarbeitermobilität
EFFEKTIVE STRATEGIE ZUR VERBESSERUNG DER POSTDIENSTE
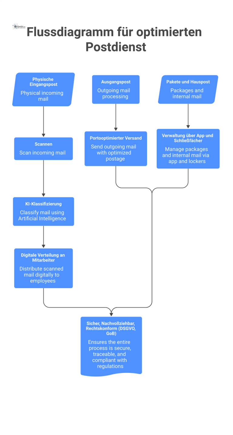
Die Strategie für effiziente Postdienste beinhaltet die Digitalisierung der Post, automatisierte Verteilung und Klassifizierung, Zugänglichkeit und Nachvollziehbarkeit sowie rechtskonforme Digitalisierung, Datenschutz und Dokumentenaufbewahrung. Sie integriert auch die Organisation des Postverkehrs und das Management von Hauspost und Paketen. Die Ausgangsbriefpost wird tagesgenau und portooptimiert versendet. Durch diese Strategie wird die Effizienz gesteigert, die Mobilität der Mitarbeiter gefördert und die Büroflächen optimiert.
